Beispiele für Visualisierungen
Hier finden Sie Visualisierungen, welche Legistinnen und Legisten beim Erarbeiten der Digitaltauglichkeit geholfen haben und veröffentlicht wurden.
Digitale-Dienste-Gesetz
Übersicht verantwortlicher Akteure nach DDG
- Macht die Regelung leichter verständlich, indem sie die verantwortlichen Akteure für die Umsetzung und Überwachung darstellt und wie diese mit der neu eingerichteten Koordinierungsstelle interagieren.
- Erleichtert das Auffinden der relevanten Textpassagen, aus welchen sich die jeweiligen Verantwortlichkeiten ergeben, durch explizite Nennung der Paragraphen.
Gesetz zur Modernisierung und zum Bürokratieabbau im Strom- und Energiesteuerrecht

Veröffentlicht am:12. April 2024
Art der Visualisierung:Flussdiagramm
Software zur Erstellung:Miro
Ressort:BMF
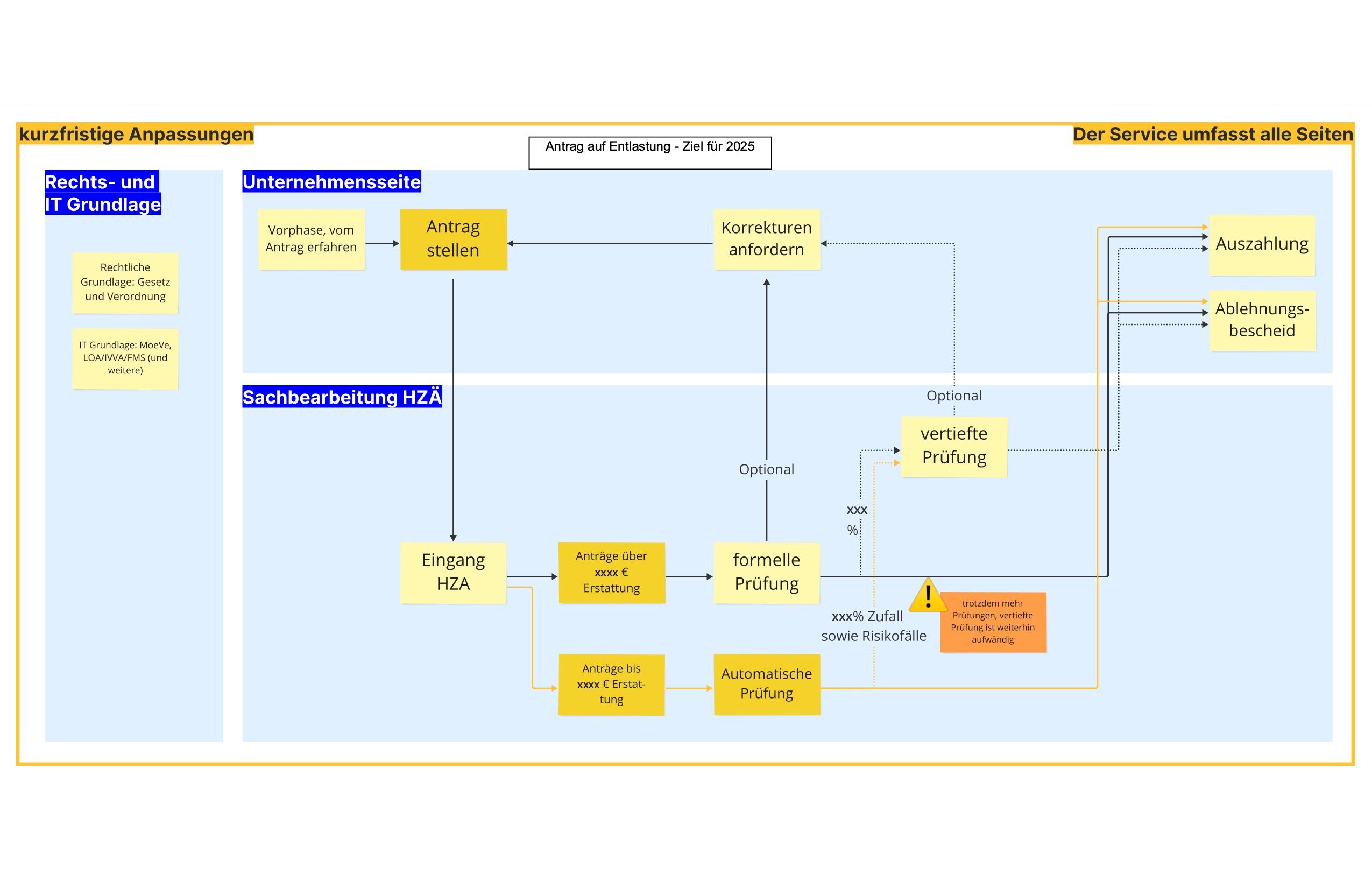
Vereinfachter Zielprozess Antragstellung nach §9b StromStG
- Abstrahiert den Antragsprozess und stellt ihn strukturiert dar, um bei verschiedenen Akteurinnen und Akteuren ein gemeinsames Verständnis zu schaffen.
- Zeigt die Aufteilung der Verantwortlichkeiten zwischen Unternehmen und Behörden durch klare visuelle Abgrenzung.
- Macht durch die Kennzeichnung automatisierter Prüfungen Digitalisierungspotenziale sichtbar.
- Markiert optionale Schritte und Risiken, um komplexe Abläufe verständlich zu machen und Gestaltungsspielraum aufzuzeigen.

Veröffentlicht am:12. April 2024
Art der Visualisierung:Entscheidungsbaum
Software zur Erstellung:Miro
Ressort:BMF
Voraussetzungen für Entlastung nach §9b StromStG
- Macht rechtliche Logik nachvollziehbar und leichter überprüfbar, indem Voraussetzungen eindeutig und strukturiert dargestellt werden.
- Führt Gesetz und Verordnung zusammen und ermöglicht damit das Erfassen des Gesamtprozesses.
- Hebt den Ursprung der Voraussetzungen farblich hervor um eine schnelle Orientierung zu gewährleisten.
- Verdeutlicht Digitalisierungspotenziale durch die Unterscheidung automatisierter und manueller Schritte.
- Verbindet rechtliche Voraussetzungen mit Umsetzungsschritten und dient damit als Orientierung für beteiligte Akteurinnen und Akteure.
Entwurf eines Gesetzes zur Entwicklung und Erprobung eines Online-Verfahrens in der Zivilgerichtsbarkeit

Veröffentlicht am:30. September 2024
Art der Visualisierung:Flussdiagramm
Software zur Erstellung:draw.io
Ressort:BMJV
Ablauf Online-Verfahrens Zivilgerichtsbarkeit nach ZPO
- Unterteilt den Gesamtprozess in drei abgegrenzte Bereiche und erleichtert so die Orientierung im Prozess.
- Erleichtert das Auffinden der relevanten Textpassagen durch explizite Nennung der Regelungen, Paragraphen, Absätze und Sätze.
- Markiert den Kernaspekt der Regelung durch Verwendung einheitlicher Symbole.
- Verwendet Rauten als geläufige Darstellung für Entscheidungen in Flussdiagrammen, um schnelles Verständnis zu gewährleisten.
Förderung des Ganztagsausbaus aus Sicht eines öffentlichen Schulträgers nach GaFöG
Förderung des Ganztagsausbaus aus Sicht eines öffentlichen Schulträgers nach GaFöG
- zeigt eine vereinfachte und beispielhafte Darstellung der Prozesse, die sich im Kontext eines Förderverfahrens für Ganztagsbetreuung aus Sicht eines öffentlichen Schulträgers (Empfänger des Förderprogramms) abspielen.
- Hebt die Verantwortlichkeiten von Bund, Ländern und Kommunen farblich hervor und macht so auf einen Blick sichtbar, wer welchen Schritt übernimmt.
- Stellt die Phasen eines Bauvorhabens von der Konzeption bis zur Evaluation schrittweise dar und zeigt, welche Prozesse einmalig und welche mehrfach durchlaufen werden. Dadurch ist der Gesamtprozess leicht nachvollziehbar.
- Macht Herausforderungen in der Umsetzung (rot) und Digitalisierungspotenziale (blau) visuell deutlich und bietet Handlungsempfehlungen für die Praxis.
Register über Betreiber von unbemannten Fluggeräten – LuftVG

Veröffentlicht am:25. Juli 2024
Art der Visualisierung:Flussdiagramm
Software zur Erstellung:Conceptboard
Ressort:BMV
UAS-Betreiberregistrierung nach §66a LuftVG
- Stellt den Prozess klar und strukturiert dar, sodass alle Schritte logisch aufeinander aufbauen und leicht nachvollziehbar sind.
- Fördert eine schnelle Orientierung, indem sie Paragraphen mit den Prozessschritten verknüpft.
- Hebt Verantwortlichkeiten farblich hervor, wodurch schnell erkennbar ist, welche Schritte von Antragstellenden, Behördenmitarbeitenden oder durch Automatisierung durchgeführt werden.
- Erleichtert das Erkennen von Digitalisierungspotenzialen, indem automatisierte Schritte sichtbar gemacht werden und Bereiche identifiziert werden können, die weiter digitalisiert werden könnten.
Identifikation der Nutzer Unternehmensregisterverordnung – URV

Veröffentlicht am:08. Oktober 2024
Art der Visualisierung:Flussdiagramm
Software zur Erstellung:PowerPoint
Ressort:BMJV
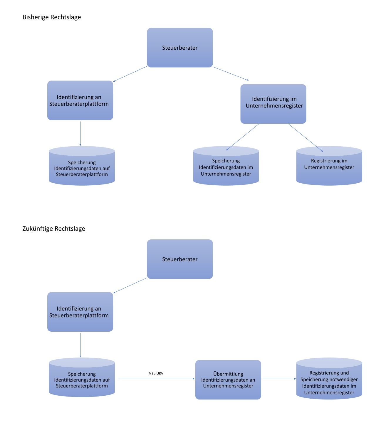
Vorher-Nachher-Vergleich Identifikation der Nutzer nach §3a URV
- Macht Auswirkungen der Änderungen – den Wegfall von Extraschritt bei Nutzergruppe – durch einen Vorher-Nachher-Vergleich nachvollziehbar.
- Abstrahiert die inhaltliche Komplexität zu einer schematischen Darstellung und ist damit verständlich für Fachleute und Laien.
- Fördert eine schnelle Orientierung durch Verknüpfung des Paragraphen mit der Visualisierung.
Sie möchten Ihr Beispiel hier sehen?
Wir nehmen gerne Vorschläge für Beispiele entgegen. Wenn Sie einen digitaltauglichen Regelungstext oder eine Visualisierung haben, nutzen Sie ganz einfach unser Formular. Dort können Sie Beispiele schnell selbst übermitteln. Vorschlag übermitteln (öffnet in neuem Fenster)
Oder schreiben Sie uns eine E-Mail an digitalcheck@digitalservice.bund.de. Wir melden uns zeitnah bei Ihnen.
Sie haben Gesprächsbedarf zu Ihrem Vorhaben?
Bei inhaltlichen Anliegen zu Ihrem Regelungsvorhaben oder Fragen helfen wir Ihnen gerne weiter. Schreiben Sie uns über digitalcheck@digitalservice.bund.de oder rufen Sie uns an unter 0151/40 76 78 39.


